

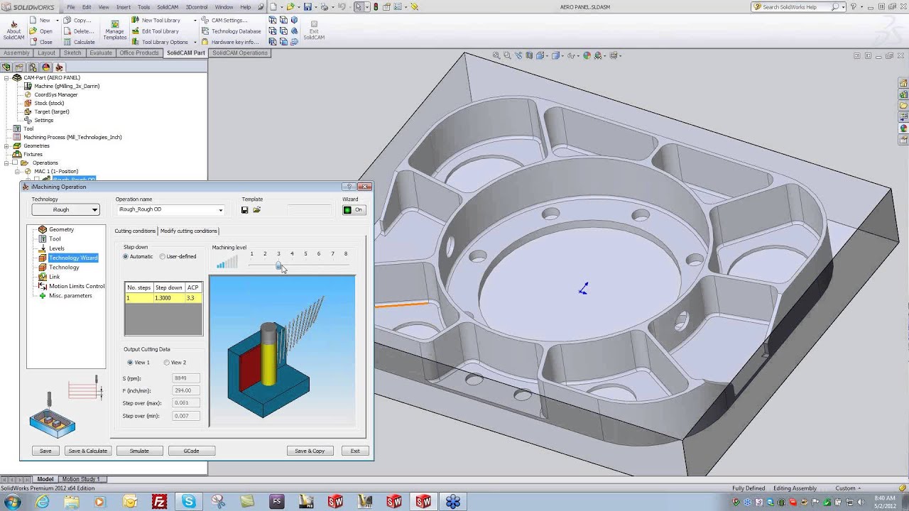
iMachining is the revolutionary CAM module, fully integrated in SOLIDWORKS, that will make you and your CNC machines more profitable and more competitive than ever before. iMachining saves you 70% and more in cycle times, and dramatically increases your tool life. iMachining’s exclusive, patented Technology Wizard provides automatic, optimal feed and speed values for different materials and CNC machines to ensure “first-cut” success.

iMachining 3D provides amazing 3D machining results, regularly saving 70% in machining time, reaching up to 90% in many cases. With iMachining 3D, you can automatically produce a complete, ready to run CNC program, with optimal Cutting conditions achieved by the expert knowledge-based Technology Wizard, to rough and rest rough an entire 3D part in a single operation.

SolidCAM 2.5D Milling is the most straightforward, easy-to-use module, seamlessly integrated in SOLIDWORKS, combined with the latest toolpath technology, provides the fastest, most powerful and easiest to create 2.5D CNC Milling toolpaths.

SolidCAM HSS is a high speed surface machining module for smooth and powerful machining of localized surface areas in the part, including undercuts. It provides easy selection of the surfaces to be machined, with no need to define the boundaries.

SolidCAM High-Speed Machining (HSM) offers unique machining and linking strategies for generating 3D high-speed toolpaths. It smooths the paths of both cutting moves and retracts, wherever possible, to maintain a continuous machine tool motion.

SolidCAM’s Multi-Sided Machining is exceptionally strong in indexial 4/5 axis machining, providing effective and easy ways to program on multiple sides of a part.

Benefit from the most tested and most proven 5-Axis machining tool paths in the industry with a user-friendly interface, collision checking and the most advanced control over all aspects of tool path.

SolidCAM provides a comprehensive turning package with powerful toolpaths and techniques for fast and efficient turning.

SolidCAM’s Advanced Mill-Turn module provides you with all features and functions to reliably and quickly program even the most complex multi-functional CNC-Machines, including Swiss-Type.

SolidCAM Solid Probe provides capabilities for Home definition and On-Machine Verification, using probes on the CNC machine, to do setup and control the quality of machined parts.
You can purchase SolidCAM software from Generative Design Solutions, the trusted provider for cutting-edge design and manufacturing solutions in the region.
The cost of the latest version of SolidCAM depends on your specific requirements. Please contact us to get a personalized quote tailored to your needs.
Discounts may be available based on your specific requirements or ongoing promotions. Please contact us to learn more and discuss potential offers.

GDS Middle East is a leading authorized reseller for SolidCAM in the GCC region. We have sales & technical support for GCC countries. We can help you invest in your future by learning SolidCAM.
If you are looking for SolidCAM, take the next step. Get in touch with GDS Middle East today.